Skip to content

Collaborativeness of the Nations

This book explains why nations can strive in their wealth and sustain growth by developing collborativeness within the nation and between others. I plan to publish the book in 2015. Stay tune !

 

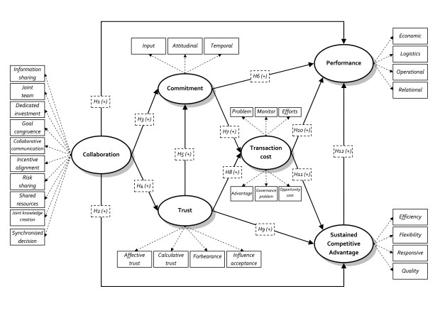
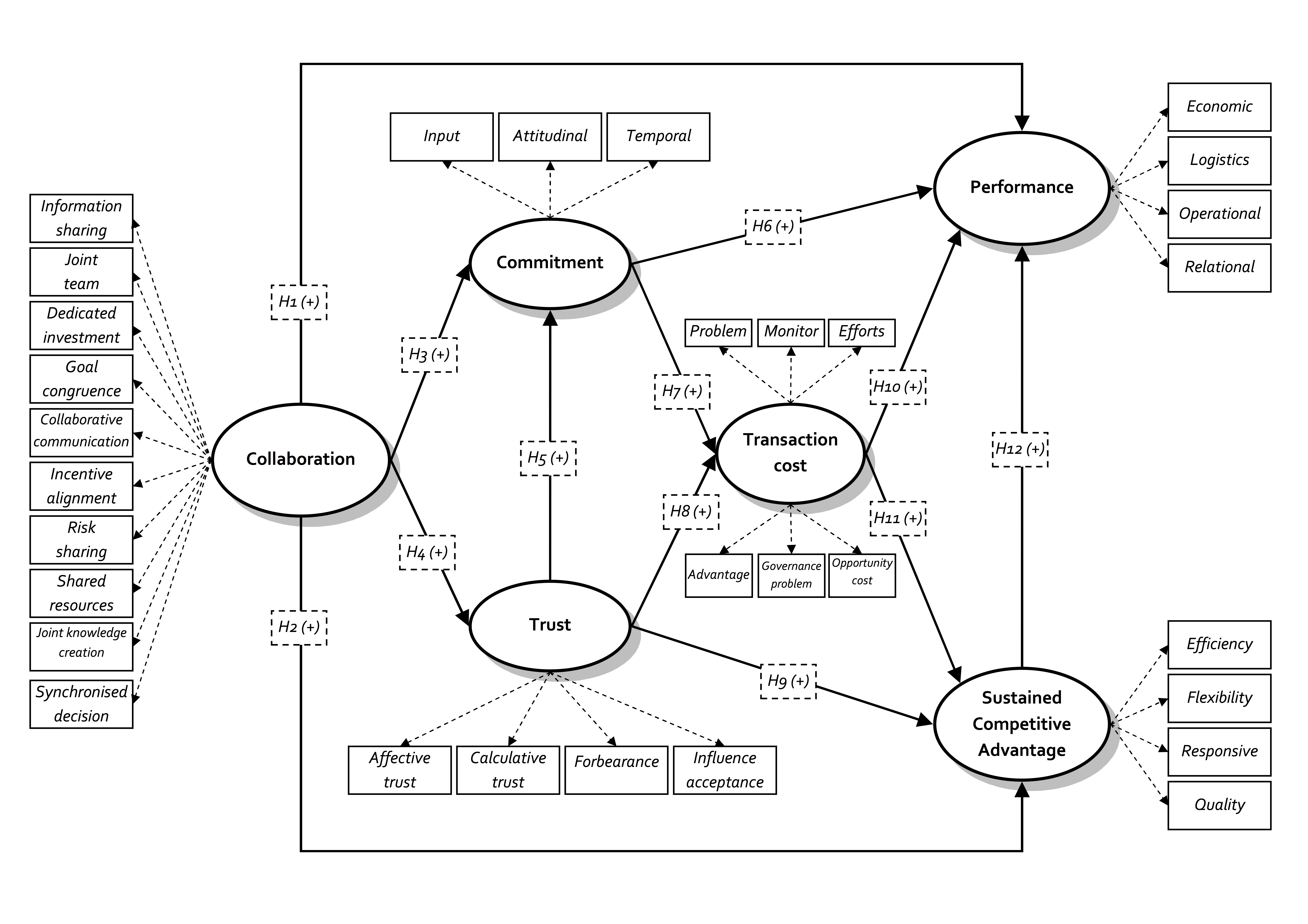
PhD Model - Pairach Piboonrungroj

No comments yet

Leave a comment